Ügyfélszolgálat
Irányítás
A vízellátás, a szennyvízelvezetés és szennyvíztisztítás olyan tevékenységek, melyek kivételes jelentőségűek Szabadka Város teljes lakossága, a gazdasági szereplők és az intézmények számára.
Szabadka Város Képviselő-testülete, mint a polgárok érdekképviseleti szerve, e tevékenység irányításával, megszervezésével és ellátásával a szabadkai Vízművek és Csatornázási KKV-t bízta meg.
A vállalatirányítás és a pénzügyi folyamatok ellenőrzését az önkormányzat a felügyelő bizottság révén látja el.
A pénzügyi irányítás, valamint a kockázatmenedzsment meglévő rendszere a vállalaton belül a belső ellenőr és az e célból létrehozott munkacsoport hatáskörébe tartozik.
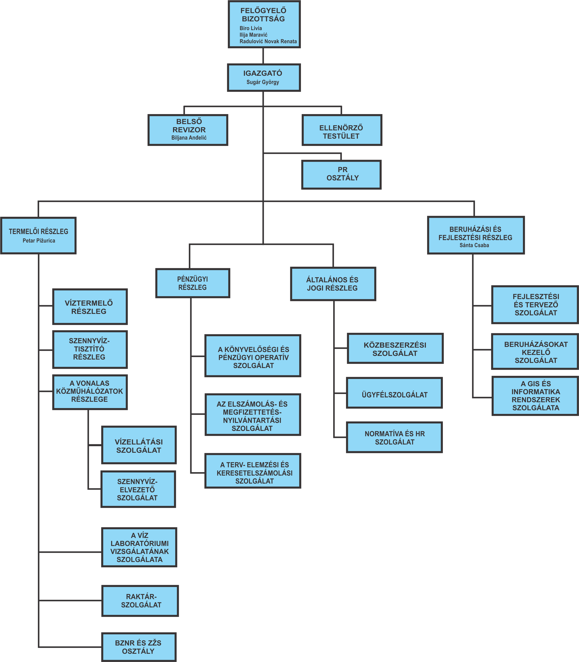
A szabadkai Vízművek és Csatornázási KKV vezetőségét az igazgató, valamint a termelési, a pénzügyi, az ellenörzési és a beruházási és fejlesztési igazgatók alkotják. Az irányítás négy részleg működtetésén keresztül valósul meg, ezek: a termelési, a pénzügyi, az ellenőrzési és a beruházási és fejlesztési részleg.
Az irányítás sematikus ábrája
Bejelentkezés
Nem tud bejelentkezni?
Kérjen új jelszavat rendszerünktől.Nem regisztrált még nálunk?
Töltse ki regisztrációs űrlapunkat és lépjen be!