Centar za potrošače
Upravljanje
Delatnost vodosnabdevanja, odvođenja i prečišćavanja otpadnih voda je delatnost od posebnog životnog interesa za celokupno stanovništvo, privredne subjekte i ustanove na nivou grada Subotica.
Skupština Grada Subotica, koja te životne interese u ime svih građana zastupa, tu delatnost je poverila JKP "Vodovod i kanalizacija" Subotica na upravljanje, organizaciju i funkcionisanje.
Kontrolnu funkciju upravljanja i materijalno – finansijskog poslovanja preduzeća Grad vrši putem Nadzornog odbora.
Uspostavljeni sistem finansijskog upravljanja i kontrole i upravljanja rizicima interno se u preduzeću kontroliše putem internog revizora i za to obrazovane radne grupe.
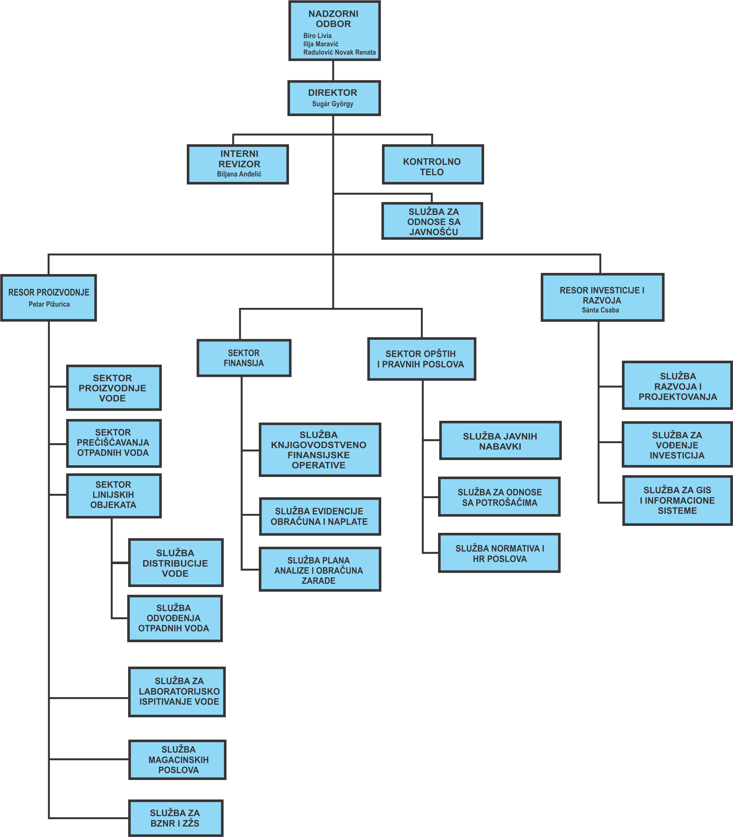
Menadžment JKP "Vodovod i kanalizacija" Subotica čine direktor, izvršni direktor za resor proizvodnje, izvršni direktor za resor finansija, izvršni direktor za resor kontrole i izvršni direktor za resor investicija i razvoja. Njegova upravljačka funkcija vrši se putem četri resora: resora proizvodnje, resora finansija, resora kontrole i resora investicija i razvoja.
Šema upravljanja
Prijava korisnika
Imate problema sa prijavljivanjem?
Zatražite novu lozinku.Niste još registrovani?
Popunite formular za registraciju i prijavite se!